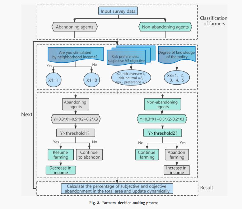
聂鑫、周静等在Journal of Rural Studies发文探讨利用基于代理的模型探索中国沿海农民的主观和客观风险偏好之间的差异
2022年09月03日 点击:[]
【作者简介】
聂鑫 麻豆tv 党委书记、教授,麻豆tv 国土资源管理与公共政策研究中心主任
周静 麻豆tv 博士生
程鹏 武汉大学资源与环境科学学院
汪晗 麻豆tv 副教授(通讯作者)
【文章来源】
Journal of Rural Studies Volume 82, February 2021, Pages 417-429
【引用格式】
Nie X, Zhou J, Cheng P, et al. Exploring the differences between coastal farmers’ subjective and objective risk preferences in China using an agent-based model[J]. Journal of Rural Studies, 2021, 82: 417-429.
【原文链接】
//www.sciencedirect.com/science/article/pii/S0743016721000450








期刊简介
Journal of Rural Studies是农村发展研究领域的国际权威学术期刊(SSCI收录),2021年影响因子为3.883,致力于探讨当代乡村社会、经济、文化、政策制定和实施、人类行为与农村环境交互作用等学术前沿问题,是涵盖农村社会学、农业农村经济学及相关学科的跨学科出版物。
【关闭】